This website requires JavaScript.
Explore
Help
Register
Sign in
chamomind
/
elearning
Watch
7
Star
0
Fork
You've already forked elearning
0
Code
Issues
4
Pull requests
Projects
Releases
Packages
3
Wiki
Activity
Actions
70d2dfa4c7
elearning
/
docs
/
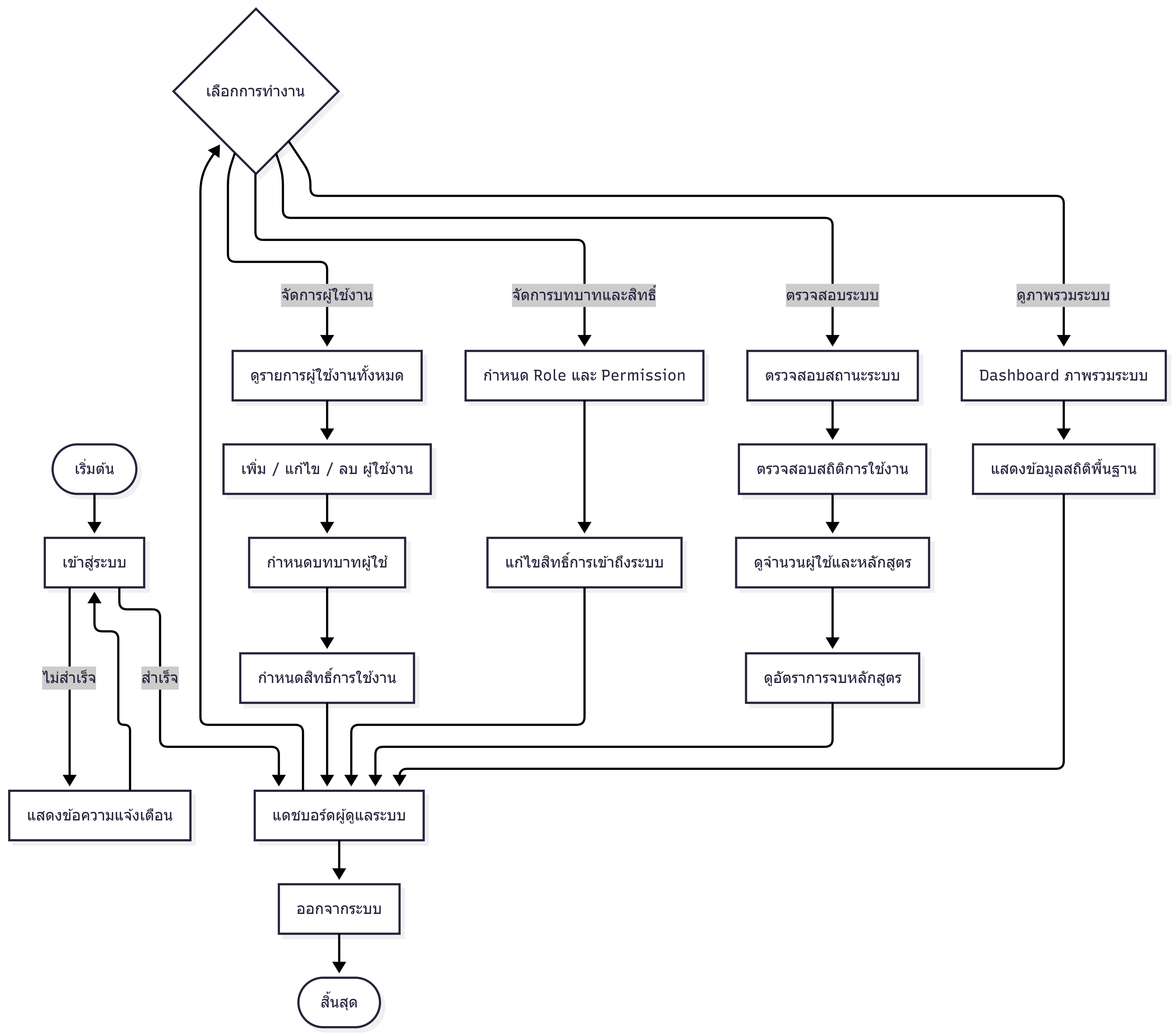
Work Flow Diagram
/
Flow Diagram Admin.png
Missez
44f8aea3c1
rename
2025-12-22 11:08:53 +07:00
918 KiB
5342x4710px
Raw
History